DAG 上的 DP
DAG 即 有向无环图,一些实际问题中的二元关系都可使用 DAG 来建模。
例子¶
以这道题为例子,来分析一下 DAG 建模的过程。
例题 UVa 437 巴比伦塔 The Tower of Babylon
有
建立 DAG¶
由于每个砖块的底面长宽分别严格小于它下方砖块的底面长宽,因此不难将这样一种关系作为建图的依据,而本题也就转化为最长路问题。
也就是说如果砖块
本题的另一个问题在于每个砖块的高有三种选法,怎样建图更合适呢?
不妨将每个砖块拆解为三种堆叠方式,即将一个砖块分解为三个砖块,每一个拆解得到的砖块都选取不同的高。
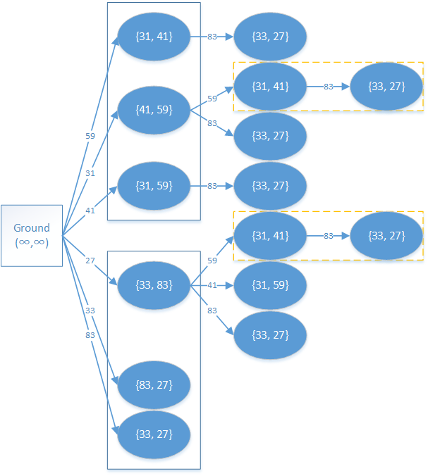
初始的起点是大地,大地的底面是无穷大的,则大地可达任意砖块,当然我们写程序时不必特意写上无穷大。
假设有两个砖块,三条边分别为 
图中蓝实框所表示的是一个砖块拆解得到的一组砖块,之所以用
图中黄虚框表示的是重复计算部分,为下文做铺垫。
转移¶
题目要求的是塔的最大高度,已经转化为最长路问题,其起点上文已指出是大地,那么终点呢?
显然终点已经自然确定,那就是某砖块上不能再搭别的砖块的时候。
之前在图上标记的黄虚框表明有重复计算,下面我们开始考虑转移方程。
显然,砖块一旦选取了高,那么这块砖块上最大能放的高度是确定的。
某个砖块
其中
在实际编写时,将所有
在试图计算前,如果发现已经计算过,直接返回保存的值;否则就按步计算,并保存。
最终答案是所有
题解¶
1 2 3 4 5 6 7 8 9 10 11 12 13 14 15 16 17 18 19 20 21 22 23 24 25 26 27 28 29 30 31 32 33 34 35 36 37 38 39 40 41 42 43 44 45 46 47 48 49 50 51 52 53 54 55 56 57 58 59 60 61 62 63 64 65 66 67 68 69 | #include <cmath>
#include <cstring>
#include <iostream>
using namespace std;
#define MAXN (30 + 5)
#define MAXV (500 + 5)
int d[MAXN][3];
int x[MAXN], y[MAXN], z[MAXN];
int babylon_sub(int c, int rot, int n) {
if (d[c][rot] != -1) {
return d[c][rot];
}
d[c][rot] = 0;
int base1, base2;
if (rot == 0) { // 处理三个方向
base1 = x[c];
base2 = y[c];
}
if (rot == 1) {
base1 = y[c];
base2 = z[c];
}
if (rot == 2) {
base1 = x[c];
base2 = z[c];
}
for (int i = 0; i < n; i++) { // 根据不同条件,分别调用不同的递归
if ((x[i] < base1 && y[i] < base2) || (y[i] < base1 && x[i] < base2))
d[c][rot] = max(d[c][rot], babylon_sub(i, 0, n) + z[i]);
if ((y[i] < base1 && z[i] < base2) || (z[i] < base1 && y[i] < base2))
d[c][rot] = max(d[c][rot], babylon_sub(i, 1, n) + x[i]);
if ((x[i] < base1 && z[i] < base2) || (z[i] < base1 && x[i] < base2))
d[c][rot] = max(d[c][rot], babylon_sub(i, 2, n) + y[i]);
}
return d[c][rot];
}
int babylon(int n) {
for (int i = 0; i < n; i++) {
d[i][0] = -1;
d[i][1] = -1;
d[i][2] = -1;
}
int r = 0;
for (int i = 0; i < n; i++) { // 三种建法
r = max(r, babylon_sub(i, 0, n) + z[i]);
r = max(r, babylon_sub(i, 1, n) + x[i]);
r = max(r, babylon_sub(i, 2, n) + y[i]);
}
return r;
}
int main() {
int t = 0;
while (true) { // 死循环求答案
int n;
cin >> n;
if (n == 0) break; // 没有砖头了就停止
t++;
for (int i = 0; i < n; i++) {
cin >> x[i] >> y[i] >> z[i];
}
cout << "Case " << t << ":"
<< " maximum height = " << babylon(n); // 递归
cout << endl;
}
return 0;
}
|
build本页面最近更新:,更新历史
edit发现错误?想一起完善? 在 GitHub 上编辑此页!
people本页面贡献者:OI-wiki
copyright本页面的全部内容在 CC BY-SA 4.0 和 SATA 协议之条款下提供,附加条款亦可能应用